
이번 포스팅은 인가에 대해 정리해보았습니다. 인가는 스프링 시큐리티에서 요청을 심사하는데 마지막 관문입니다.
만약 스프링 시큐리티의 인증 아키텍쳐/프로세스에 대해 모르신다면, 앞선 포스팅을 먼저 보고 오시면 더 좋습니다.
[Spring Security] 스프링 시큐리티 주요 아키텍쳐 2 - 인증(Authentication)
Spring Security에서는 인증과 인가를 구분해 처리해주고 있는데요, 이번 포스팅에서는 인증 관련 아키텍쳐를 알아보도록하겠습니다. 처음 접하시는 분이라면 인증과 인가가 무엇인지, 어떤 차이가
logical-code.tistory.com
인가 (Authorization)

스프링 시큐리티가 지원하는 권한 계층
- 웹 계층 : URL 요청에 따른 메뉴 혹은 화면 단위의 레벨 보안
- 서비스 계층 : 화면 단위가 아닌 메소드 같은 기능 단위의 레벨 보안
- 도메인 계층 : 객체 단위의 레벨 보안
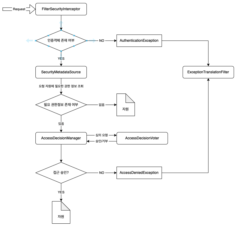
인가 프로세스

- 요청 시 앞선 FilterChainProxy 에서 인증 처리가 완료되고, FilterSecurityInterceptor 로 전달됩니다.
- 만약, 인증 객체 없이 보호된 자원에 접근을 시도하게 되면 AuthenticationException 을 throw 합니다.
- 인증 객체가 존재할 때 SecurityMetadataSource 로부터 접근하려는 자원이 필요로하는 권한 정보를 조회합니다.
이 때, 필요로하는 권한 정보가 없다면 자원으로의 접근을 허용합니다. - 필요로하는 권한 정보가 존재한다면 AccessDecisionManager 는 AccessDecisionVoter 들에게 심의 요청을 하고, 결과를 집계합니다.
- 접근 결정 전략에 따라 접근을 승인할 지 여부가 결정되고, 접근이 거부되면 AccessDeniedException 을 throw 합니다.
접근이 승인되면 자원으로의 접근을 허용합니다.
AccessDecisionManager
- 인증 정보, 요청 정보, 권한 정보를 이용해서 사용자의 자원 접근을 허용할 지 여부를 결정합니다.
- 여러 개의 Voter 들을 가질 수 있으며, Voter 들로부터 접근 허용/거부/보류를 리턴받고 집계해 최종 결정을 합니다.
- 최종 접근 거부 시 AccessDeniedException 이 발생합니다.
접근 결정 유형
- AffirmativeBased
- 여러개의 Voter 클래스 중 하나라도 접근 허가로 결론을 내면 접근 허가
- ConsensusBased
- 다수결에 의해 최종 결정
- 동률일 경우 기본적으로 접근 허가
- allowIfEqualGrantedDeniedDecisions 를 false 로 설정할 경우 동률이더라도 접근 거부
- UnanimousBased
- 모든 Voter 가 만장일치로 승인해야 접근 허가
AccessDecisionVoter
- 권한 부여 과정에서 판단하는 데이터
- 인증 정보 (Authentication)
- 요청 정보 (FilterInvocation) : antMatcher("/user/1")
- 권한 정보 (ConfigAttributes) : hasRole("USER")
- 결정 방식
- ACCESS_GRANTED : 접근 허용
- ACCESS_DENIED : 접근 거부
- ACCESS_ABSTAIN : 접근 보류
Reference
스프링 시큐리티 - Spring Boot 기반으로 개발하는 Spring Security - 인프런 | 강의
초급에서 중.고급에 이르기까지 스프링 시큐리티의 기본 개념부터 API 사용법과 내부 아키텍처를 학습하게 되고 이를 바탕으로 실전 프로젝트를 완성해 나감으로써 스프링 시큐리티의 인증과
www.inflearn.com
반응형
'🌱 SPRING' 카테고리의 다른 글
| [Spring Security] 스프링 시큐리티 주요 아키텍쳐 2 - 인증(Authentication) (0) | 2021.12.10 |
|---|---|
| [Spring Security] 스프링 시큐리티 주요 아키텍쳐 1 - DelegatingFilterProxy, FilterChainProxy (0) | 2021.12.06 |
| [Spring Cloud Config] 설정값을 외부에서 관리하자! - 실습 (4) | 2021.10.10 |
| [Spring Cloud Config] 설정값을 외부에서 관리하자! - 기본 (1) | 2021.10.10 |
| [SpringCloud] Resilience4j와 Spring Cloud Circuit Breaker (0) | 2021.05.16 |